In allen Industriesparten fallen bei der Realisierung einfacher und komplexer Projekte eine grosse Vielfalt von Aufgaben an. Aus Strategie-, Personal-, Termin-, oder Kostengründen ziehen es einzelne Unternehmen vor diese Aufgaben externen Fachkräften anzuvertrauen.
KNOEPFLI INGENIEUR-DIENSTLEISTUNGEN wurde im Januar 2007 als Einzelfirme gegründet mit dem Ziel Dienstleistungen
aus dem Ingenieurwesen und angegliederten Bereichen anzubieten um einzelne dieser Aufgaben oder Gesamtprojekte auszuführen bzw. zu realisieren.
Im 2015 wurde die Einzelfirma in eine GmbH mit den gleichen Zielen umgewandelt.
Bei KNOEPFLI INGENIEUR-DIENSTLEISTUNGEN haben Qualität und Genauigkeit oberste Priorität bei der kosteneffektiven und termingerechten Realisierung eines Projekts.
Leitbild
KNOEPFLI INGENIEUR-DIENSTLEISTUNGEN richtet seine Aktivitäten nach folgenden Prinzipien aus:
QUALITÄTSVERPFLICHTET
Qualität: das Markenzeichen von KI. Kundenbedürfnis und Budget bilden die Rahmenbedingungen innerhalb derer die Arbeit von KI nicht so gut wie nötig, sondern so gut wie möglich ausgeführt wird.
ETISCH
KI steht bei jedem Projekt voll und ganz hinter Vorgehen und Ergeb-nis. KI beteiligt sich unter anderem an keinen Projekten die in offensichtli-chem Zusammenhang mit Waffen oder Kriegsmaterial stehe.
WIRTSCHAFTLICH
Qualität hat seinen Preis. KI will nicht der billigste Anbieter sein, aber ein gutes Preis-Leistungs-Verhältnis an-bieten. Die Preise richten sich nach dem Kundennutzen und dem Be-streben am Markt zu bestehen und moderat zu wachsen, nicht nach dem maximalen Profit.
EHRLICH und OFFEN
Ehrlich währt länger. KI ist bestrebt, über das Prinzip von "need to know" hinaus zu informieren und kom-munizieren, und orientiert sich am "has the right to know"-Prinzip. Sollte sich wider Erwarten ein Fehler einschleichen, möchte KI offen über dessen Beseitigung diskutieren.
Kundenprofil
An wen richtet sich das KI - Dienstleistungsangebot?
- An Unternehmen mit Kapazitätsengpässen in der eigenen Entwicklungs- und Konstruktionsabteilung, die deshalb Aufgaben oder ein ganzes Projekt auslagern
- An
Unternehmen ohne spezifische Fachkenntnisse in der eigenen Entwicklungs- und Konstruktionsabteilung, die jedoch für die Abwicklung eines bestimmten Projektes benötigt werden (z.B. Druckbehälterbau)
- An Unternehmen die aus strategischen Gründen eine Projektrealisierung extern vergeben
- An Unternehmen ohne Entwicklungs- und Konstruktionsabteilung, die im Begriff sind ein Entwicklungsprojekt zu realisieren
- An Unternehmen ohne oder mit Engpass beim Fachpersonal für FE-Analysen
Dies können sein:
- Andere Ingenieurbüros
- Forschungsinstitute und -abteilungen
(mit Schwerpunkt in Verbrennungstechnik und Thermodynamik) - Unternehmen in der
Verarbeitungsindustrie oder
Entsorgung
mit Bedarf für Anlagen, Anlagenkomponenten oder Ausrüstung
(Druckbehälter, Apparate, Vorrichtungen, Chemie- und Prozessanlagen) - Unternehmen, die
Investitionsgüter produzieren
(Turbomaschinen, Pumpen und Kompressoren, Aufzüge, Lebensmittelverarbeitung) - Unternehmen, die
Konsumgüter produzieren und Bedarf im Bereich Automation, Vorrichtungen, Entwicklungsunterstützung haben
(Automobilzulieferer, Haushaltgeräte, Möbelbauer) - Unternehmen mit
Spezialprodukten
(Medizinaltechnik, Manipulatoren, Roboter, Fahrzeugbau)
Vorgehen
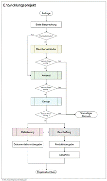
Strukturiertes Vorgehen, klare Zielsetzungen und regelmässige Überprüfung von Fortschritt und Zielorientierung auf der einen Seite, Erfahrung, Wissen und der Wille, diese Ziele zu erreichen auf der anderen sind bei KNOEPFLI INGENIEUR-DIENSTLEISTUNGEN die Grundsteine für eine erfolgreiche Projektabwicklung.

Ablaufschema Entwicklungsprojekt

Ablaufschema FE-Analyse
Mitarbeiter
KNOEPFLI INGENIEUR-DIENSTLEISTUNGEN wurde im Jan. 2007 als Einmannunternehmen gegründet und ist es bis heute geblieben.

Alfred Knoepfli
Geschäftsleiter
Planung, Berechnungen, Konstruktion, Detaillierung
Maschinenbauing. HTL / STV Mitglied
